2019深圳市考行政执法岗考情分析
| 2019深圳市公务员考试信息汇总 | ||||
|---|---|---|---|---|
| 深圳市考公告 | 职位表下载 | 笔试科目大纲 | 报考指南 | |
| 公告解读 | 报名条件 | 报名入口 | 考试时间安排 | |
| 笔试时间/科目 | 市考揭秘 | 准考证打印入口 | 信息汇总 | |
| 面授课程 | 活动汇总 | 答疑QQ群 | 微信号:szoffcn02 | |
深圳公务员考试网:2019深圳市考行政执法岗考情分析。市考期间,深圳中公教育将准备各类备考活动,如笔试峰会、模考大赛、免费公开课等,请大家留意关注,踊跃参与,更多2019深圳公务员考试信息,请关注深圳公务员考试网!

《行政执法素质测试》考试大纲
一、考试说明
《行政执法素质测试》为客观性试题,题型包括单项选择题、多项选择题、是非题,考试时限120分钟,满分100分。
二、作答要求
务必携带的文具有:签字笔或钢笔(最好为黑色签字笔)、2B铅笔和橡皮。
考生必须用2B铅笔在答题卡上作答,在题本或其他位置作答的一律无效。
三、考试内容
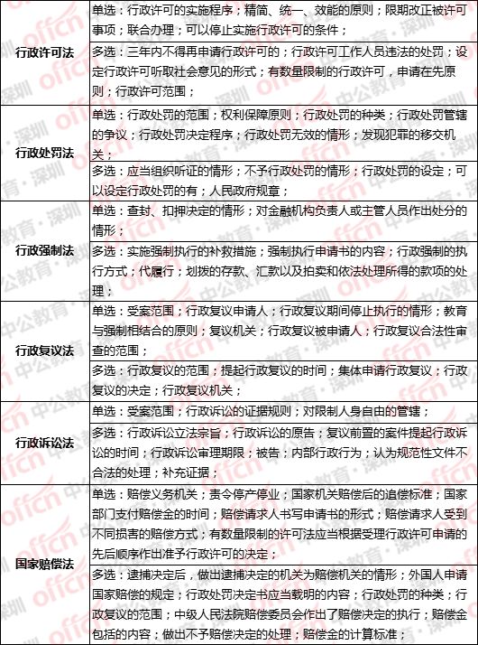
行政处罚法、行政复议法、行政诉讼法、国家赔偿法、行政许可法、行政强制法相关知识及应用。
《行政执法素质测试》试卷题型题量分布
《行政执法素质测试》考点分布
点击查看:

关注深圳中公官方微信号:shenzhenoffcn
各位考生,欢迎进入深圳中公教育网站!本网站所收集的部分来源于互联网,仅供学习交流使用,不构成商业目的。版权归原作者所有,如涉及作品内容、版权和其它问题,请与我们取得联系,我们将在第一时间处理,维护您的合法权益。
其他有需要帮助的吗?欢迎进入公职考试咨询快捷通道
![]() |
![]() |
在线咨询




深圳公务员
职位检索
广东公务员
国家公务员
选调生
事业单位
教师招聘
医疗卫生
微信咨询
中公APP